| 일 | 월 | 화 | 수 | 목 | 금 | 토 |
|---|---|---|---|---|---|---|
| 1 | 2 | 3 | 4 | 5 | 6 | 7 |
| 8 | 9 | 10 | 11 | 12 | 13 | 14 |
| 15 | 16 | 17 | 18 | 19 | 20 | 21 |
| 22 | 23 | 24 | 25 | 26 | 27 | 28 |
- 개발 공부
- useRef
- react
- 입문
- 국비지원교육
- styled-components
- 모던 딥 다이브 자바스크립트
- CSS
- 리액트
- 공식문서
- next.js
- 패스트캠퍼스
- 자바스크립트
- 메가바이트스쿨
- 비전공자
- 프로그래머스
- 프론트엔드
- 개발자취업부트캠프
- 알고리즘
- GIT
- JavaScript
- Github
- 코딩테스트
- 이벤트
- TypeScript
- 내일배움카드
- useMemo
- MegabyteSchool
- 자료구조
- 모던 자바스크립트 딥 다이브
- Today
- Total
개발 기록 남기기✍️
[Deep Dive] 39장 - DOM 본문
이 카테고리는 모던 자바스크립트 Deep Dive 책을 공부하며 정리한 글을 포스팅하는 공간입니다.
브라우저의 렌더링 엔진은 HTML 문서를 파싱하여 브라우저가 이해할 수 있는 자료구조인 DOM을 생성한다.
DOM은 HTML 문서의 계층적 구조와 정보를 표현하며 이를 제어할 수 있는 API, 즉 프로퍼티와 메서드를 제공하는 트리 자료구조다.
39.1 노드
39.1.1 HTML 요소와 노드 객체
HTML 요소는 렌더링 엔진에 의해 파싱되어 DOM을 구성하는 요소 노드 객체로 변환된다. 이때 HTML 요소의 어트리뷰트는 어트리뷰트 노드로, HTML 요소의 텍스트 콘텐츠는 텍스트 노드로 변환된다.

HTML 문서는 HTML 요소들의 집합으로 이뤄지며, HTML 요소는 중첩 관계를 갖는다.
HTML 요소의 콘텐츠 영역에는 텍스트 뿐만 아니라 다른 HTML 요소도 포함할 수 있다.
트리 자료구조
트리 자료구조는 노드들의 계층 구조로 이뤄진다.
즉, 트리 자료구조는 부모 노드와 자식 노드로 구성되어 노드 간의 계층적 구조(부자, 형제 관계)를 표현하는 비선형 자료구조를 말한다. 트리 자료구조는 하나의 최상위 노드에서 시작한다. 최상위 노드는 루트 노드라 하며, 0개 이상의 자식 노드를 갖는다. 자식 노드가 없는 노드를 리프 노드라 한다.

노드 객체들로 구성된 트리 자료구조를 DOM이라 한다. DOM을 DOM 트리라 부르기도 한다.
39.1.2 노드 객체의 타입
<!DOCTYPE html>
<html>
<head>
<meta charset="UTF-8">
<link rel="stylesheet" href="style.css">
</head>
<body>
<ul>
<li id="apple">Apple</li>
<li id="banana">Banana</li>
<li id="orange">Orange</li>
</ul>
<script src="app.js"></script>
</body>
</html>
렌더링 엔진은 위 HTML 문서를 파싱하여 다음과 같이 DOM을 생성한다.

노드 객체는 종류가 있고 상속 구조를 갖는다. 노드 객체는 총 12개의 노드 타입이 있는데, 이 중에서 중요한 노드 타입은 다음과 같이 4가지다.
문서 노드
문서 노드는 DOM 트리의 최상위에 존재하는 루트 노드로서 document 객체를 가리킨다.
문서 노트는 window.document 또는 document로 참조할 수 있다.
브라우저 환경의 모든 JS 코드는 script 태그에 의해 분리되어 있어도 하나의 전역 객체 window를 공유한다. 즉, HTML 문서당 document 객체는 유일하다.
문서 노드, 즉 document 객체는 DOM 트리의 루트 노드이므로 DOM 트리의 노드들에 접근하기 위한 진입점 역할을 담당한다. 즉, 요소, 어트리뷰트, 텍스트 노드에 접근하려면 문서 노드를 통해야 한다.
요소 노드
요소 노드는 HTML 요소를 기리키는 객체다. 요소 노드는 HTML 요소 간의 중첩에 의해 부자 관계를 가지며, 이 부자 관계를 통해 정보를 구조화한다. 따라서 요소 노드는 문서의 구조를 표현한다고 할 수 있다.
어트리뷰트 노드
어트리뷰트 노드는 HTML 요소의 어트리뷰트를 가리키는 객체다. 어트리뷰트 노드는 어트리뷰트가 지정된 HTML 요소의 요소 노드와 연결되어 있다. 어트리뷰트 노드에 접근하려면 먼저 요소 노드에 접근해야 한다.
텍스트 노드
텍스트 노드는 HTML 요소의 텍스트를 가리키는 객체다. 텍스트 노드는 문서의 정보를 표현한다. 텍스트 노드는 요소 노드의 자식 노드이며, 자식 노드를 가질 수 없는 리프 노드다.
39.1.3 노드 객체의 상속 구조
DOM을 구성하는 노드 객체는 자신의 구조와 정보를 제어할 수 있는 DOM API를 사용할 수 있다. 이를 통해 노드 객체는 자신의 부모, 형제, 자식을 탐색할 수 있으며, 자신의 어트리뷰트와 텍스트를 조작할 수도 있다.
DOM 을 구성하는 노드 객체는 표준 빌트인 객체가 아니라 브라우저 환경에서 추가적으로 제공하는 호스트 객체이다.
노드 객체도 자바스크립트 객체이므로 프로토타입에 의한 상속 구조를 가지고, 모든 노드 객체는 Object, EventTarget, Node 인터페이스를 상속받는다. 또한 HTML 요소의 종류에 따라 고유의 기능을 가지기도 한다.
DOM은 HTML 문서의 계층적 구조와 정보를 표현하는 것은 물론 노드 객체의 종류, 즉 노드 타입에 따라 필요한 기능을 프로퍼티와 메서드의 집합인 DOM API로 제공한다. 이 DOM API를 통해 HTML의 구조나 내용 또는 스타일 등을 동적으로 조작할 수 있다.
39.2 요소 노드 취득
39.2.1 id를 이용한 요소 노드 취득
Document.prototype.getElementById 메서드를 사용하고, 메서드는 인수로 전달된 id 값을 갖는 첫 번째 요소 노드만 반환한다. 해당 요소가 존재하지 않는 경우 null을 반환한다.
39.2.2 태그 이름을 이용한 요소 노드 취득
getElementsByTagName 메서드는 인수로 전달한 태그 이름을 갖는 모든 요소 노드들을 탐색하여 반환한다.
- Document.prototype.getElementsByTagName : 루트 노드인 문서노드(document)를 통해 호출
- Element.prototype.getElementsByTagName : 특정 요소 노드를 통해 호출 (특정 요소 노드의 자식 중에서 탐색)
getElementsByTagName 메서드가 반환하는 DOM 컬렉션 객체인 HTMLCollection 객체는 유사 배열 객체이면서 이터러블이다. HTML 문서의 모든 요소 노드를 취득하려면 인수로 *를 전달한다.
39.2.3 class를 이용한 요소 노드 취득
getElementsByClassName 메서드는 인수로 전달한 class 어트리뷰트 값을 갖는 모든 요소 노드들을 탐색하여 반환한다.
인수로 전달할 class 값은 공백으로 구분하여 여러 개의 class를 지정할 수 있다.
39.2.4 CSS 선택자를 이용한 요소 노드 취득
/* 전체 선택자: 모든 요소를 선택 */
* { ... }
/* 태그 선택자: 모든 p 태그 요소를 모두 선택 */
p { ... }
/* id 선택자: id 값이 'foo'인 요소를 모두 선택 */
#foo { ... }
/* class 선택자: class 값이 'foo'인 요소를 모두 선택 */
.foo { ... }
/* 어트리뷰트 선택자: input 요소 중에 type 어트리뷰트 값이 'text'인 요소를 모두 선택 */
input[type=text] { ... }
/* 후손 선택자: div 요소의 후손 요소 중 p 요소를 모두 선택 */
div p { ... }
/* 자식 선택자: div 요소의 자식 요소 중 p 요소를 모두 선택 */
div > p { ... }
/* 인접 형제 선택자: p 요소의 형제 요소 중에 p 요소 바로 뒤에 위치하는 ul 요소를 선택 */
p + ul { ... }
/* 일반 형제 선택자: p 요소의 형제 요소 중에 p 요소 뒤에 위치하는 ul 요소를 모두 선택 */
p ~ ul { ... }
/* 가상 클래스 선택자: hover 상태인 a 요소를 모두 선택 */
a:hover { ... }
/* 가상 요소 선택자: p 요소의 콘텐츠의 앞에 위치하는 공간을 선택
일반적으로 content 프로퍼티와 함께 사용된다. */
p::before { ... }
Document.prototype.querySelector 메서드는 인수로 전달할 CSS 선택자를 만족시키는 하나의 요소 노드를 탐색하여 반환한다.
- 인수로 전달한 CSS 선택자를 만족시키는 요소 노드가 여러 개인 경우 첫 번째 요소 노드만 반환한다.
- 인수로 전달된 CSS 선택자를 만족시키는 요소 노드가 존재하지 않는 경우 null을 반환한다.
- 인수로 전달한 CSS 선택자가 문법에 맞지 않는 경우 DOMException 에러가 발생한다.
Document.prototype.querySelectorAll 메서드는 인수로 전달한 CSS 선택자를 만족시키는 모든 요소 노드를 탐색하여 반환한다. querySelectorAll 메서드는 여러 개의 요소 노드 객체를 갖는 DOM 컬렉션 객체인 NodeList 객체를 반환한다. NodeList 객체는 유사 배열 객체이면서 이터러블이다.
- 인수로 전달된 CSS 선택자를 만족시키는 요소가 존재하지 않는 경우 빈 NodeList 객체를 반환한다.
- 인수로 전달한 CSS 선택자가 문법에 맞지 않는 경우 DOMException 에러가 발생한다.
- HTML 문서의 모든 요소 노드를 취득하려면 querySelectorAll의 인수로 *를 전달한다.
39.2.5 특정 요소 노드를 취득할 수 있는지 확인
Element.prototype.matches 메서드는 인수로 전달한 CSS 선택자를 통해 특정 요소 노드를 취득할 수 있는지 확인한다. 해당 메서드는 이벤트 위임을 사용할 때 유용하다.
39.2.6 HTMLCollection과 NodeList
HTMLCollection
- HTMLCollection은 객체의 상태 변화를 실시간으로 반영
- 살아 있는 객체라고 부르기도 함
- 상태가 즉시 반영 되기 때문에 에러가 나기도 함, 이를 해결하기 위해 배열로 변환 하여 사용 권장
// class 값이 'red'인 요소 객체를 모두 HTMLCollection 으로 반환
const $elems = document.getElementsByClassName('red');// 객체 상태가 실시간으로 반영되면서 for문 으로 사용할 경우 원하는 대로 조작하기 어려움
// 배열로 변환해서 사용
[...$elems].forEach(ele => ele.className = 'blue');
NodeList
- 실시간으로 객체의 상태 변경을 반영하지 않는 객체
- NodeList.prototype.forEach 메서드를 상속 받아 사용할 수 있음
- 예외로, childNodes 프로퍼티가 반환하는 NodeList 객체는 HTMLCollection과 같이 상태가 실시간으로 반영
노드 객체의 상태 변경과 상관없이 사용하려면 HTMLCollection이나 NodeList 객체를 배열로 변환해서 사용을 권장한다.
두 객체는 모두 유사 배열이면서 이터러블이다. 따라서 for ... of 문으로 순회할 수 있으며 스프레드 문법으로 배열로 변환이 가능하다.
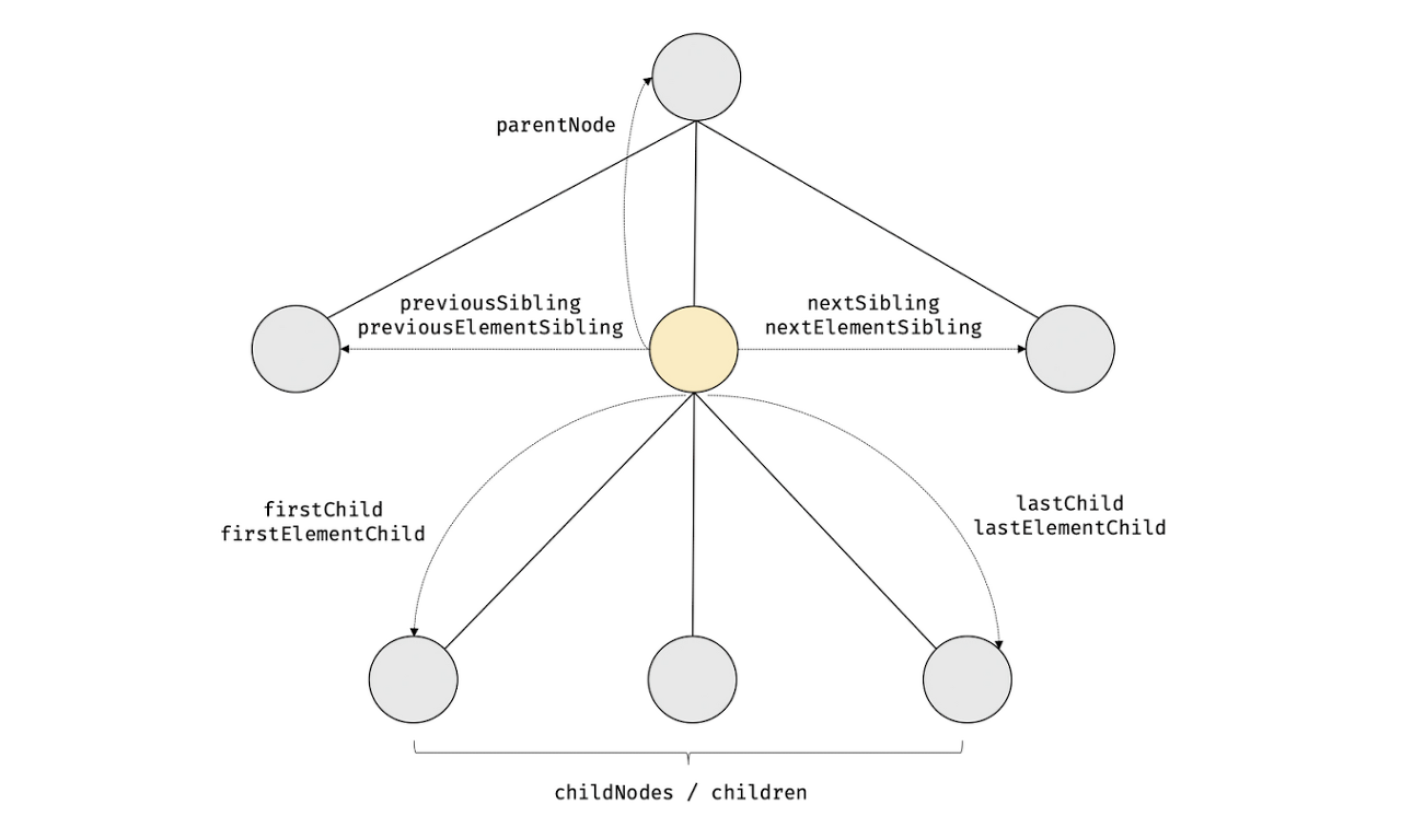
39.3 노드 탐색
Node, Element 인터페이스는 DOM 트리 상의 노드를 탐색할 수 있도록 트리 탐색 프로퍼티를 제공한다.

- Node.prototype 이 제공하는 프로퍼티
- parentNode : 부모 노드 탐색, (부모 노드는 텍스트 노드가 될 수 X)
- previousSibling : 자신의 이전 형제 노드 탐색하여 반환, 요소 노드 또는 텍스트 노드를 반환
- nextSibling : 자신의 다음 형제 노드 탐색하여 반환, 요소 노드 또는 텍스트 노드를 반환
- firstChild : 첫 번째 자식 노드 반환 , 요소 노드 또는 텍스트 노드를 반환
- lastChild : 마지막 자식 노드 반환, 요소 노드 또는 텍스트 노드를 반환
- childNodes : 자식 노드를 모두 탐색 하여 NodeList로 반환, 텍스트 노드 포함 될 수 있음
- hasChildNodes : 자식 노드가 존재하는지 확인하고 Boolean 값 반환
- Element.prototype 이 제공하는 프로퍼티
- previousElementSibling : 이전 형제 노드 반환, 요소 노드만 반환
- nextElementSibling : 자신의 다음 형제 요소 노드 반환, 요소 노드만 반환
- children : 자식 노드 중에서 요소 노드만 모두 탐색하여 HTMLCollection 으로 반환 (텍스트 노드 포함 x)
39.4 노드 정보 취득
Node.prototype.nodeType
- 노드 객체의 종류. 즉, 노드 타입을 나타내는 상수를 반환
- 노드 타입 상수는 Node에 정의되어 있음
- Node.ELEMENT_NODE: 요소 노드 타입을 나타내는 상수 1을 반환
- Node.TEXT_NODE: 텍스트 노드 타입을 나타내는 상수 3을 반환
- Node.DOCUMENT_NODE: 문서 노드 타입을 나타내는 상수 9를 반환
Node.prototype.nodeName
- 노드의 이름을 문자열로 반환
- 요소 노드: 대문자 문자열로 태그 이름("UL", "LI" 등)을 반환
- 텍스트 노트: 문자열 "#text"를 반환
- 문서 노드: 문자열 "#document"를 반환
39.5 요소 노드의 텍스트 조작
nodeValue
- 노드 객체의 값(텍스트 노드의 텍스트)을 반환
- 문서 노드나 요소 노드는 nodeValue 참조하면 null 반환
<!DOCTYPE html>
<html>
<body>
<div id="foo">Hello</div>
</body>
<script>
<-- 1. #foo 요소 노드의 자식 노드인 텍스트 노드를 취득한다. -->
const $textNode = document.getElementById('foo').firstChild;
<-- 2. nodeValue 프로퍼티를 사용하여 텍스트 노드의 값을 변경한다. -->
$textNode.nodeValue = 'World';
</script>
</html>
텍스트 노드의 nodeValue 프로퍼티에 값을 할당하면 텍스트 노드의 값, 즉 텍스트를 변경할 수 있다. 따라서 요소 노드의 텍스트를 변경하려면 다음과 같은 순서 처리가 필요하다.
- 텍스트를 변경할 요소 노드를 취득한 다음, 취득한 요소 노드의 텍스트 노드를 탐색한다. 텍스트 노드는 요소 노드의 자식 노드이므로 firstChild 프로퍼티를 사용하여 탐색한다.
- 탐색한 텍스트 노드의 nodeValue 프로퍼티를 사용하여 텍스트 노드의 값을 변경한다.
textContent
- 요소 노드의 텍스트와 자손 노드의 텍스트를 모두 취득
- 즉, textContent는 요소노드의 콘텐츠 영역(시작 태그와 종료태그 사이)의 모든 텍스트를 모두 반환
- 이때 HTML 마크업은 무시됨
<!DOCTYPE html>
<html>
<body>
<div id="foo">Hello <span>world!</span></div>
</body>
<script>
// #foo 요소 노드의 텍스트를 모두 취득한다. 이때 HTML 마크업은 무시된다.
console.log(document.getElementById('foo').textContent); // Hello world!
</script>
</html>
textContent와 유사한 동작을 하는 innerText 프로퍼티가 있다. innerText 프로퍼티는 다음과 같은 이유로 사용하지 않는 것이 좋다.
- innerText 프로퍼티는 CSS에 순종적이다. 예를 들어, innerText 프로퍼티는 CSS에 의해 비표시로 지정된 요소 노드의 텍스트를 반환하지 않는다.
- innerText 프로퍼티는 CSS를 고려해야 하므로 textContent 프로퍼티보다 느리다.
39.6 DOM 조작
DOM 조작은 새로운 노드를 생성하여 DOM에 추가하거나 기존 노드를 삭제 또는 교체하는 것을 말한다.
DOM 조작에 의해 DOM에 새로운 노드가 추가되거나 삭제되면 리플로우와 리페인트가 발생하는 원인이 되므로 성능에 영향을 준다. 따라서 복잡한 컨텐츠를 다루는 DOM 조작은 성능 최적화를 위해 주의해서 다루어야 한다.
39.6.1 innerHTML
요소 노드의 콘텐츠 영역 사이에 포함된 모든 HTML 마크업을 문자열로 반환한다. innerHTML 프로퍼티에 문자열을 할당하면 요소 노드의 모든 자식 노드가 제거되고 할당한 문자열의 파싱되어 DOM에 반영된다.
<!DOCTYPE html>
<html>
<body>
<ul id="fruits">
<li class="apple">Apple</li>
</ul>
</body>
<script>
const $fruits = document.getElementById('fruits');
<-- 노드 추가 -->
$fruits.innerHTML += '<li class="banana">Banana</li>';
<-- 노드 교체 -->
$fruits.innerHTML = '<li class="orange">Orange</li>';
<-- 노드 삭제 -->
$fruits.innerHTML = '';
</script>
</html>
- innerHTML 단점
- 크로스 사이트 스크립트 공격에 취약
- 모든 자식요소를 제거하고 할당하기 때문에 비효율적
- 새로운 요소를 삽입할 때 위치를 지정할 수 없음
HTML 새니티제이션 : 사용자로부터 입력받은 데이터에 의해 발생할 수 있는 크로스 사이트 스크립팅 공격을 예방하기 위해 잠재적 위험을 제거하는 기능
DOMPurify.sanitize('<img src="x" onerror="alert(document.cookie)">'); // => <img src="x">
39.6.2 insertAdjacentHTML
insertAdjacentHTML 메서드는 기존 요소를 제거하지 않으면서 위치를 지정해 새로운 요소를 삽입한다. 첫 번재 인수로 위치를 지정한다. (beforebegin, afterbegin, beforend, afterend)
<!DOCTYPE html>
<html>
<body>
<!-- beforebegin -->
<div id="foo">
<!-- afterbegin -->
text
<!-- beforeend -->
</div>
<!-- afterend -->
</body>
</html>
insertAdjacentHTML 메서드는 기존 요소에는 영향을 주지 않고 새롭게 삽입될 요소만을 파싱하여 자식 요소로 추가하므로 기존의 자식 노드를 모두 제거하고 다시 처음부터 새롭게 자식 노드를 생성하여 자식 요소로 추가하는 innerHTML 프로퍼티보다 효율적이고 빠르다.
단, 크로스 사이트 스크립팅 공격에 취약하다는 점은 동일하다.
39.6.3 노드 생성과 추가
요소 노드 생성
Document.prototype.createElement(tagName) 메서드는 요소 노드를 생성하여 반환한다.
tagName 인수에는 태그 이름을 나타내는 문자열을 전달한다. createElement 메서드로 생성한 요소 노드는 기존 DOM에 추가되지 않고 홀로 존재하는 상태로, 이후에 DOM에 추가하는 처리가 필요하다. createElement 메서드로 생성한 요소 노드는 아무런 자식 노드가 없는 상태이다.
텍스트 노드 생성
Document.prototype.createTextNode(text) 메서드는 텍스트 노드를 생성하여 반환한다.
createTextNode 메서드로 생성한 텍스트 노드는 요소 노드의 자식 노드에 추가되지 않고 홀로 존재하는 상태로, 이후에 요소 노드에 추가하는 처리가 필요하다.
텍스트 노드를 요소 노드의 자식 노드로 추가
Node.prototype.appendChild(childNode) 메서드는 인수로 전달한 노드를 메서드를 호출한 노드의 마지막 자식 노드로 추가한다. childNode 인수에는 추가할 자식 노드를 전달한다. 요소 노드에 자식 노드가 하나도 없는 경우에는 textContent 프로퍼티를 사용하여 텍스트 노드를 추가하는 것이 더욱 간편하다.
요소 노드에 자식 노드가 있는 경우 textContent 프로퍼티에 문자열을 할당하면 요소 노드의 모든 자식 노드가 제거되고 할당한 문자열이 텍스트로 추가되므로 주의해야 한다.
지정한 위치에 노드 삽입
Node.prototype.insertBefore(newNode, childNode) 메서드는 첫 번째 인수로 전달받은 노드를 두 번째 인수로 전달받은 노드 앞에 삽입한다. 두 번째 인수로 전달받은 노드는 반드시 insertBefore 메서드를 호출한 노드의 자식 노드이어야 한다. 두 번째 인수가 없으면 appendChild 처럼 동작한다.
노드 복사
Node.prototype.cloneNode([deep: true|false]) 메서드는 노드의 사본을 생성하여 반환한다. 매개변수 deep에 true를 인수로 전달하면 노드를 깊은 복사하여 모든 자손 노드가 포함된 사본을 생성하고, false를 인수로 전달하거나 생략하면 노드를 얕은 복사하여 노드 자신만의 사본을 생성한다. 얕은 복사로 생성된 요소 노드는 자손 노드를 복사하지 않으므로 텍스트 노드도 없다.
노드 교체
Node.prototype.replaceChild(newChild, oldChild) 메서드는 자신을 호출한 노드의 자식 노드를 다른 노드로 교체한다. 이때 oldChild 노드는 DOM에서 제거된다.
노드 삭제
Node.prototype.removeChild(child) 메서드는 child 매개변수에 인수로 전달한 노드를 DOM에서 삭제한다.
39.7 어트리뷰트
39.7.1 어트리뷰트 노트와 attributes 프로퍼티
HTML 문서의 구성 요소인 HTML 요소는 여러 개의 어트리뷰트를 가질 수 있다.
HTML 요소의 동작을 제어하기 위한 추가적인 정보를 제공하는 HTML 어트리뷰트는 HTML 요소의 시작 태그에 어트리뷰트 이름="어트리뷰트 값" 형식으로 정의한다.
HTML 문서가 파싱될 때 HTML 어트리뷰트는 어트리뷰트 노드로 변환되어 요소 노드와 연결된다. 하나의 어트리뷰트 당 하나의 어트리뷰트 노드가 생성된다. 이때 모든 어트리뷰트 노드의 참조는 유사 배열 객체이자 이터러블인 NamedNodeMap 객체에 담겨서 요소 노드의 attributes 프로퍼티에 저장된다.
39.7.2 HTML 어트리뷰트 조작
Element.prototype.getAttribute/setAttribute 메서드를 사용하면 attributes 프로퍼티를 통하지 않고 요소 노드에서 메서드를 통해 직접 HTML 어트리뷰트 값을 취득하거나 변경할 수 있어서 편리하다.
- Element.prototype.hasAttribute(attributeName) : 특정 HTML 어트리뷰트가 존재하는지 확인
- Element.prototype.removeAttribute(attributeName) : 특정 HTML 어트리뷰트 삭제
39.7.3 HTML 어트리뷰트 vs DOM 프로퍼티
요소 노드 객체에는 HTML 어트리뷰트에 대응 하는 DOM 프로퍼티가 존재한다. 따라서 HTML 어트리 뷰트는 DOM에서 중복 관리 되는 것처럼 보인다. 하지만 그렇지 않다.
차이점 구분
- HTML 어트리뷰트의 역할을 HTML 요소의 초기상태를 지정, 초기 상태를 의미하며 변하지 않음
- 요소 노드는 상태(state)를 가지고 있다.
- 요소 노드는 2개 이상의 상태(초기 상태 와 최신 상태)를 관리해야한다.
- 요소 노드의 초기 상태는 어트리뷰트 노드가 관리
- 요소 노드의 최신 상태는 DOM 프로퍼티가 관리
어트리뷰트 노드
- HTML 어트리뷰트로 지정한 초기상태는 어트리뷰트 노드에서 관리
- 초기 상태 값을 취득하거나 변경 하려면 getAttribute / setAttribute 메서드를 사용
DOM 프로퍼티
- 사용자가 입력한 최신 상태를 관리
- 사용자 입력에 의한 상태 변화와 관계있는 DOM 프로퍼티(input 등)만 최신 상태 값을 관리
getAttribute 메서드로 취득한 값은 언제나 문자열 이지만, DOM 프로퍼티로 취득한 최신 상태값은 문자열이 아닐 수 있다.
HTML 어트리뷰트와 DOM 프로퍼티의 대응 관계
- id 어트리뷰트와 id 프로퍼티는 1:1 대응하며, 동일한 값으로 연동한다.
- input 요소의 value 어트리뷰트는 value 프로퍼티와 1:1 대응한다. 하지만 value 어트리뷰트는 초기 상태를, value 프로퍼티는 최신 상태를 갖는다.
- class 어트리뷰트는 className, classList 프로퍼티와 대응한다.
- for 어트리뷰트는 htmlFor 프로퍼티와 1:1 대응한다.
- td 요소의 colspan 어트리뷰트는 대응하는 프로퍼티가 존재하지 않는다.
- textContent 프로퍼티는 대응하는 어트리뷰트가 존재하지 않는다.
- 어트리뷰트 이름은 대소문자를 구별하지 않지만 대응하는 프로퍼티 키는 카멜 케이스를 따른다.(maxlength ➡️ maxLength)
39.7.4 data 어트리뷰트와 dataset 프로퍼티
data 어트리뷰트와 dataset 프로퍼티를 사용하면 HTML 요소에 정의한 사용자 정의 어트리뷰트와 자바스크립트 간에 데이터를 교환할 수 있다. data 어트리뷰트는 data-user-id, data-role과 같이 data- 접두사 다음에 임의의 이름을 붙여 사용한다.
data 어트리뷰트의 값은 HTMLElement.dataset 프로퍼티로 취득할 수 있다. dataset 어트리뷰트의 data- 접두사 다음에 존재하지 않는 이름을 키로 사용하여 dataset 프로퍼티에 값을 할당하면 HTML 요소에 data 어트리뷰트가 추가된다. 이때 dataset 프로퍼티에 추가한 카멜케이스(fooBar)의 프로퍼티 키는 data 어트리뷰트의 data- 접두사 다음에 케밥케이스(data-foo-bar)로 자동 변경되어 추가된다.
39.8 스타일
39.8.1 인라인 스타일 조작
HTMLElement.prototype.style 프로퍼티는 setter와 getter 모두 존재하는 접근자 프로퍼티로서 요소 노드의 인라인 스타일을 취득하거나 추가 또는 변경한다.
39.8.2 클래스 조작
className
- Element.prototype.className
- class 어트리뷰트의 값을 문자열로 반환
- 클래스 값이 공백으로 구분되어 있을 경우 그대로 문자열로 반환
classList
- Element.prototype.classList
- class 어트리뷰트의 정보를 담은 DOMTokenList 객체를 반환
- DOMTokenList 객체는 class 어트리뷰트의 정보를나타내는 컬렉션 객체로 유사 배열이면서 이터블
- DOMTokenList 주요 메서드
- add(... className) : 인수로 전달된 1개의 이상의 문자열을 class 어트리뷰트 값으로 추가
- remove(... className) : 인수로 전달한 1개 이상의 문자열과 일치하는 class 어트리뷰트에서 삭제 (일치 하는 클래스가 없으면 무시됨)
- item(index) : 인수로 전달한 index에 해당하는 클래스를 class 어트리뷰트에서 반환
- contains(className) : 인수로 전달한 문자열과 일치하는 클래스가 class 어트리뷰트에 포함되어 있는지 확인
- replace(oldClassName, newClassName) : 첫 번째 인수 클래스를 두번째 클래스로 변경
- toggle(className[, force]) : 인수로 전달한 문자열과 일치하는 클래스가 존재하면 제거하고 존재하지 않으면 추가
'Front-End > 숨참고 Deep Dive🏊♀️' 카테고리의 다른 글
| [Deep Dive] 41장 - 타이머 (0) | 2023.02.06 |
|---|---|
| [Deep Dive] 40장 - 이벤트 (0) | 2023.02.06 |
| [Deep Dive] 38장 - 브라우저의 렌더링 과정 (0) | 2023.01.26 |
| [Deep Dive] 37장 - Set과 Map (0) | 2023.01.25 |
| [Deep Dive] 36장 - 디스트럭처링 할당 (1) | 2023.01.24 |